喜报:bw必威西汉姆联官方网站教师荣获两项永川区“揭榜挂帅”项目
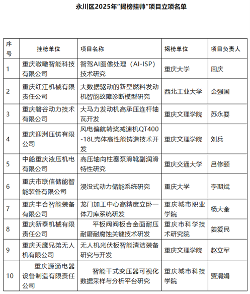
近日,重庆市永川区科技局公布了2025年度“揭榜挂帅”科技计划项目立项名单。bw必威西汉姆联官方网站刘兵副教授与苏永要副教授分别牵头申报的项目成功立项,资助金额分别为60万元和50万元。两项课题均紧密围绕区域产业实际需求,着力推进先进材料领域关键技术的研究与成果转化,进一步强化bw必威西汉姆联官方网站科研工作对区域经济社会高质量发展的支撑作用。


刘兵博士主持的项目“风电偏航转桨减速机QT400-18L壳体高性能铸造技术开发”,紧密围绕发榜单位提出的“提升QT400-18L壳体在-40℃下的冲击韧性(≥12J)、显著降低铸件内部孔隙率(≤3%)、大幅提高疲劳寿命(≥5×10⁶次,150MPa)、严格控制关键尺寸精度(公差≤±0.3mm)”等核心需求目标,结合QT400-18L的材料特性与风电壳体结构复杂性,聚焦材料低温韧性提升与组织调控、铸造缺陷抑制工艺、高精度壳体尺寸稳定性控制技术以及全流程性能验证与工艺窗口建立等方面的研究。
苏永要博士承担的“大马力发动机高承压连杆轴瓦开发”项目则面向基于挂榜企业轴瓦在承压性能方面存在的问题,针对大马力发电机轴瓦高承载、变速及宽温域复杂工况,对标榜单的需求,开展多尺度(宏观、介观和原子尺度)多层涂层结构设计及不同工况下摩擦学行为的理论和与实验研究。重点探究宽温域/变载荷下轴瓦磨损失效的关键影响因素及磨损机制,建立实验室模拟实验结果与轴瓦失效之间的关联,最终设计开发出满足大马力发电机轴瓦使用要求的多尺度多层涂层轴瓦,为高性能轴瓦的开发提供理论指导和技术支撑。
2025年以来,学院积极打造新时代“红岩先锋”变革型组织,推动实施”科研+教学“双团队建设,促进科研团队和教学团队相融合,此次获批“揭榜挂帅”项目负责人既有专职科研教师也有教学型教师。项目的成功获批,正是学院综合改革成效的最好证明,也是面向产业需求开展有组织科研的激发教师创新活力的具体体现。近年来,学院坚持“立足重庆、服务成渝、面向全国”的办学定位,积极推动科研成果落地转化,学院已多次为地方企业提供技术解决方案,未来还将持续完善产学研合作机制,推动更多科技成果转化为现实生产力,有效服务区域经济高质量发展,为学校应用型工业大学建设贡献材料力量。
撰稿:肖巍 编辑:汤曼菁 初审:阮海波 审核:赵锋